近日,生物科学与技术学院沈应柏教授团队在International Journal of Biological Macromolecules(一区,TOP期刊,IF=8.2)上发表了题为“Early signaling enhance heat tolerance in Arabidopsis through modulating jasmonic acid synthesis mediated by HSFA2”的研究论文。

全球变暖会导致极端气候事件的发生,极端温度和热浪频率、范围和强度的增加都会造成粮食产量的巨大损失。研究植物细胞面临高温时如何感知和识别热信号,从而激活各种热防御反应的分子机理具有重要的科学意义。该研究揭示了从植物响应热胁迫的早期信号开始到最后茉莉酸(JA)合成提高植物耐热性的完整通路。

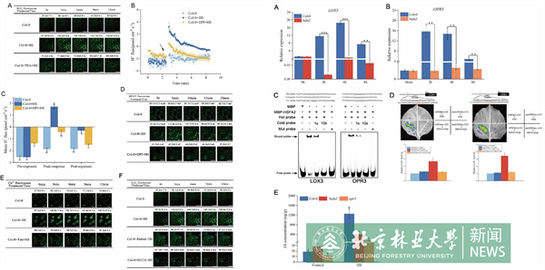
植物遭受热胁迫时,首先被质膜外向K+通道感知,将细胞内的K+转运至细胞外,进而激活质膜NADPH氧化酶RBOHD造成ROS的迸发,再激活质膜H+-ATPase通过消耗ATP将细胞质中的H+排出,引起质膜超极化激活内向钙离子通道,为下游Ca2+流入胞质提供质子驱动力,[Ca2+]cyt的增加则由胞外Ca2+进入胞质和胞内Ca2+的动员和再分配共同完成,反过来,Ca2+也会调节ROS爆发,启动下一轮早期信号事件。钙信号作为第二信使,可与CAM1和CAM3结合并可能通过某种方式影响HSFA2基因的表达。HSFA2作为响应热胁迫的关键转录因子,调控JA合成途径关键酶LOX3、OPR3基因表达,促进JA的合成,降低植物的叶片相对电导率,提高相对含水量和叶绿素含量,从而增强拟南芥的耐热性。

这些结果构建了植物感知高温环境的早期信号网络,进一步完善了植物耐高温的分子机制,有助于通过分子标记,基因编辑等手段辅助育种开发耐高温作物。
生物科学与技术学院沈应柏教授为该论文通讯作者,郭洙鹃博士为该论文第一作者,左沂鑫硕士为共同第一作者。
文章链接:https://doi.org/10.1016/j.ijbiomac.2024.131256