杂交起源、异交与无性繁殖等特性导致了多年生林木树种基因组高度杂合。已有研究发现,基因组杂合位点对高产优质等性状的形成具有重要贡献,而过量的杂合位点也会直接影响自然群体的适应性。因此,解析杂合位点在林木适应性进化及重要性状形成过程中的作用机制,将为选育优质、高抗的杨树新品种提供关键理论支撑。近日,北京林业大学张德强课题组在Plant Biotechnology Journal(一区Top,IF=13.26)发表了题为“Genomic insights into selection for heterozygous alleles and woody traits in Populus tomentosa”的研究论文。该研究揭示了群体水平杂合位点变异影响毛白杨环境适应能力及木材性状的遗传机制,为杨树及其它高杂合林木的遗传改良奠定了重要理论基础。

毛白杨(Populus tomentosa)是我国特有的白杨派树种,分布在黄淮海流域约100万平方公里的范围内(30–40°N,105–125°E),在我国北方,尤其在黄河流域林业生产和生态环境建设中占有重要地位。毛白杨天然分布区域广阔、地形复杂、气候多样,在毛白杨基因组上留下了明显的种源选择特征,为探索杂合位点在环境适应性及木材形成中的作用提供了重要研究模式。因此,该研究首先利用PacBio三代测序和Hi-C技术组装了位于甘肃天水四百年树龄的毛白杨古树的基因组。然后通过高深度重测序,绘制了毛白杨种质群体的全基因组变异图谱,鉴定了12,770,516个SNPs与1,946,747个InDels。通过群体进化与遗传距离分析,发现毛白杨群体可分为三个亚群,其中南部(Pop_S)是起源亚群,而东北部(Pop_NE)与西北部(Pop_NW)亚群在群体进化过程中受到了更显著的环境选择压力(图1)。

图1 毛白杨基因组特征及群体结构分析
基于杂合位点在三个亚群的分布模式,构建了杂合位点选择性清除策略,在全基因组范围内筛选了3,649个在群体适应性进化过程中杂合位点受到环境选择的基因。进一步结合基因表达与有害突变(Deleterious mutations)分析表明,杂合位点的选择性清除有两方面作用,一是通过改变基因的表达模式,协同调控生长发育与环境适应能力;另一方面,由于降低了胁迫响应通路基因的有害突变数量,而提高了毛白杨的适应性(图2)。

图2 毛白杨基因组杂合选择性清除区段的鉴定
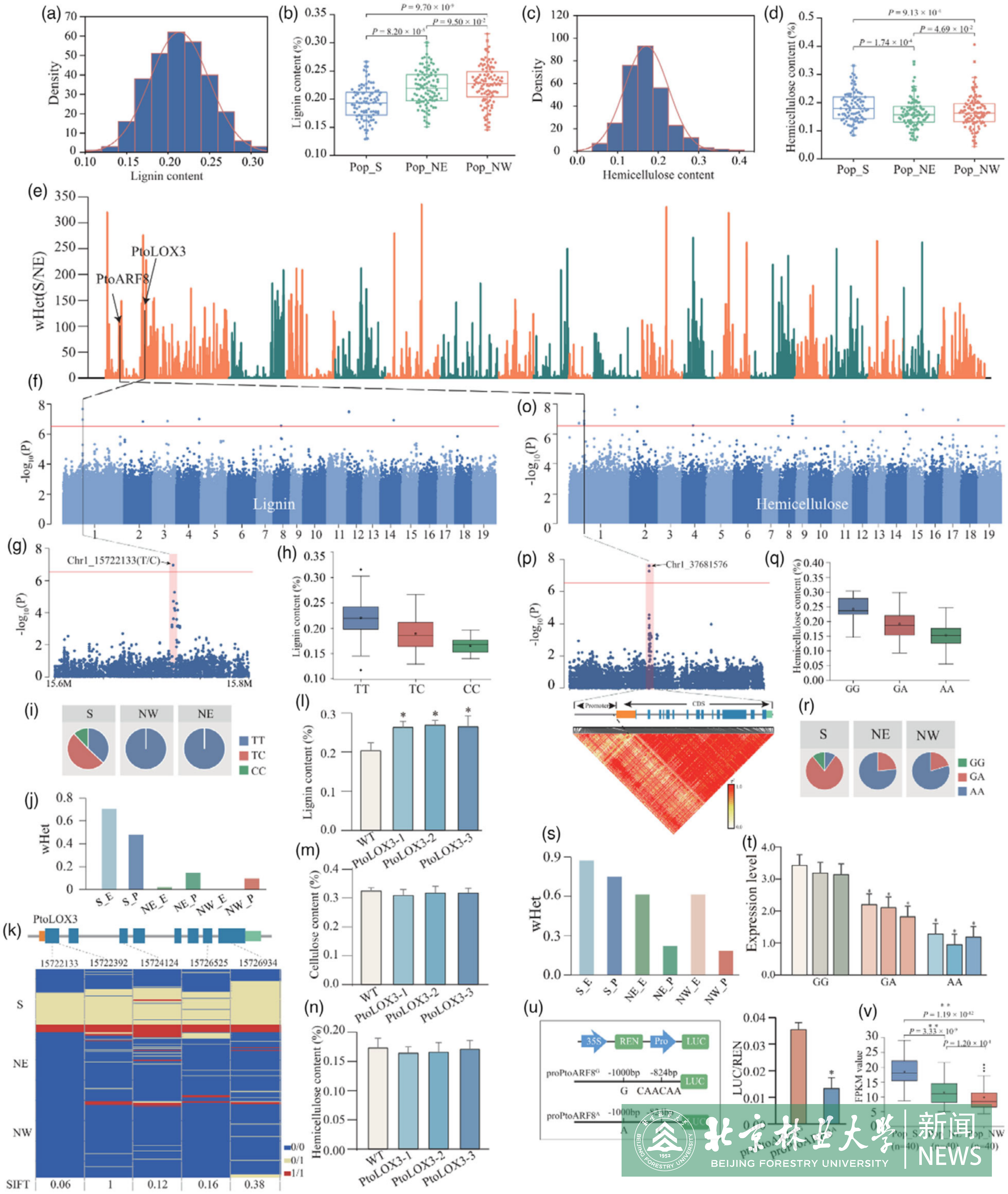
为深入解析杂合位点在复杂性状形成中的作用,通过联合GWAS与杂合位点适应性选择模型,明确了PtoARF8与PtoLOX3等6个基因杂合度水平对木材形成具有重要调控作用。进一步结合分子生物学实验,证明了由于PtoARF8启动子区域杂合位点的清除,降低了PtoARF8转录本的积累,减弱了该基因对下游靶基因PtoCESA4、PtoGATL1与PtoUXT1的调控作用,进而导致杨树木材纤维素和半纤维素含量降低(图4)。本研究从群体遗传学角度揭示了环境选择压力驱动下杨树杂合位点适应性选择的基因组演化特征,阐明了杂合位点清除对纤维素含量降低、木质素含量升高的分子功能,为利用等位变异创新杨树及其它高杂合林木的育种策略提供了新见解。

图3 环境选择PtoARF8和PtoLOX3基因改变杨树木材组分
北京林业大学生物科学与技术学院张德强教授为本文通讯作者,博士研究生李鹏,博士后肖亮,青年教师杜庆章教授和权明洋副教授为论文共同第一作者。博士研究生吕晨飞、王丹、周嘉旋、李连政,硕士研究生何玉玲、黄伟雄,团队青年教师谢剑波教授和宋跃朋教授参与了该研究工作。澳大利亚CSIRO柳青研究员以及加拿大UBC的Yousry A. El-Kassaby教授参与指导了该研究。本研究得到了国家重点研发计划课题(NO. 2021YFD2200101),国家自然科学基金项目(NOs. 32170370与31500550)以及111引智计划(NO. B20050)等项目的资助。
论文链接:https://onlinelibrary.wiley.com/doi/10.1111/pbi.14108