近日,Journal of Experimental Botany(中科院一区Top,IF=7.378)在线发表了北京林业大学国家花卉工程技术研究中心张启翔教授团队题为Integration of chromatin accessibility and gene expression reveals new regulators of cold hardening to enhance freezing tolerance in Prunus mume的研究论文。

梅花(Prunus mume)是我国著名的早春木本观赏植物,在我国已有3000多年的栽培历史,深受国人喜爱,居中国十大名花之首。我国是世界上重要的梅花起源和栽培中心,其自然分布和栽培分布多位于长江及其以南地区。利用远缘杂交培育的杏梅、樱李梅等虽然增强了抗寒性但丢失了梅花特征花香,严重降低了它们的观赏价值和经济价值。低温是限制植物生长发育及地理分布的重要因素之一。越冬植物通过适应光周期和温度改变引起生理变化,逐步提高抗寒能力的适应过程称为冷锻炼(Cold hardening)或冷驯化(Cold acclimation)。通过冷锻炼来增强耐寒性是植物应对低温胁迫的重要调控策略。探究冷锻炼提高梅花耐冻性的分子机制,有助于选育耐寒芳香梅花新优品种。

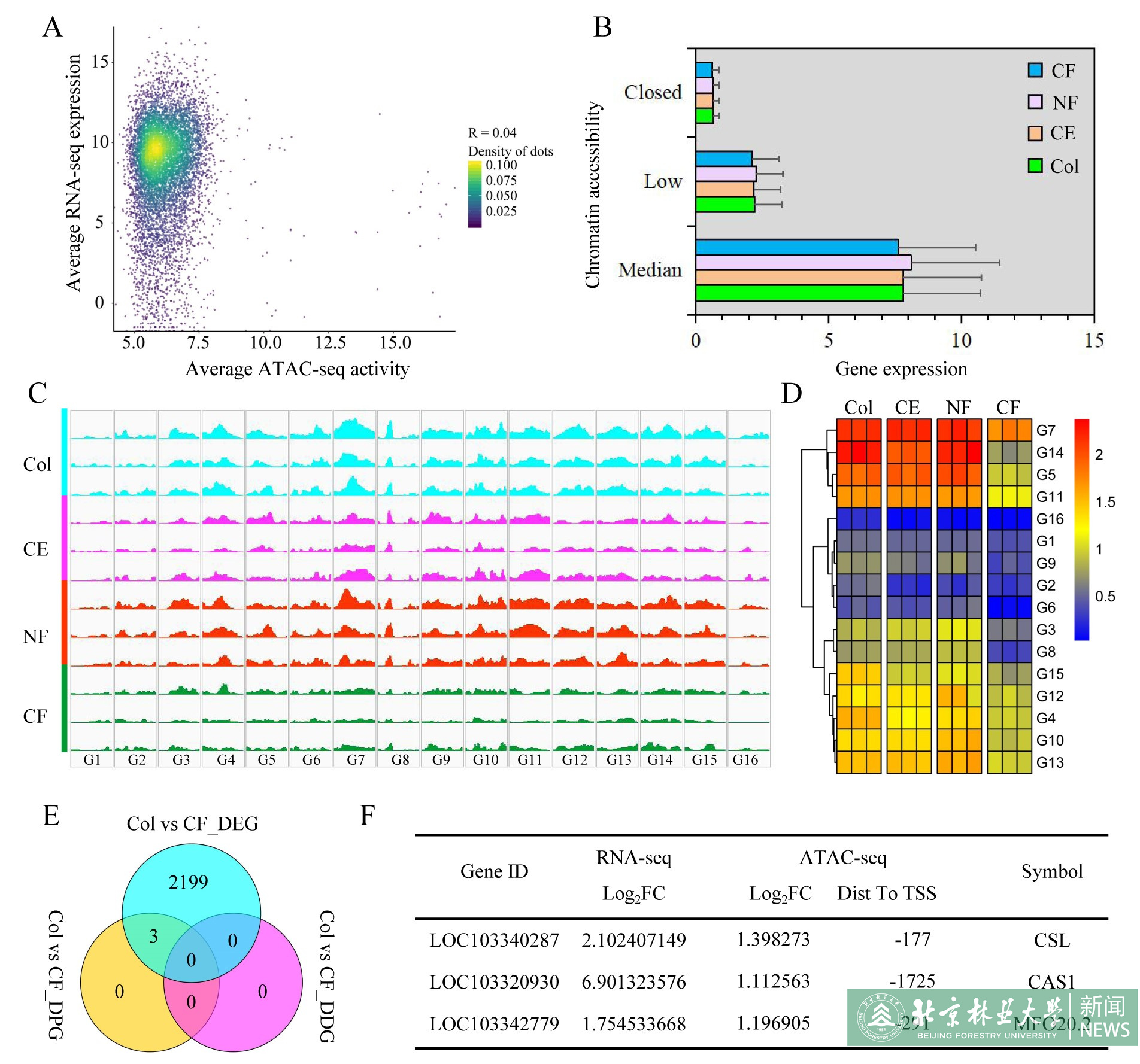
图1 基因表达水平和基因活性分析
本研究通过综合评价不同梅花品种冷锻炼处理过程中生理响应的动态差异,确定了梅花关键的冷锻炼处理时间点。进一步利用染色质开放性测序(ATAC-seq)和转录组测序(RNA-seq)技术挖掘出梅花冷锻炼调控耐寒性相关基因。与常温对照处理(CG,24℃)相比,RNA-seq分析发现梅花响应冷处理(CE,4℃)、冻处理(NF,–4℃)以及冷锻炼后冻处理(CF,先4℃再–4℃)基因整体表达水平存在差异,部分基因同时响应冷、冻以及冷锻炼后冻处理,其中91个差异表达基因参与Ca2+信号转导途径、MAPK级联途径、ABA信号转导通路和ICE-CBF信号通路。ATAC-seq获得梅花全基因组范围的染色质开放区间,结合RNA-seq基因表达谱分析表明基因染色质开放性与表达水平成正相关关系。在CG、CE、NF和CF组中分别检测到了105、108、124和104个Motifs,4个样品中均包含2个bZIP68转录因子关联的Motifs。CF组中,发现冷激蛋白基因(PmCSL)TSS近端-177区域染色质开放程度显著变大,PmCSL基因表达水平显著提高。同时在PmCSL基因-215 ~ -236区域发现了bZIP结合位点,其开放区域还存在ERF、WRKY和TCP转录因子结合位点。此外,将PmCSL在拟南芥中过量表达后,显著增强了转基因株系的耐冻性。本研究明确了冷锻炼调控梅花耐冻性的转录调控网络,为梅花及李属植物抗寒性研究提供了新见解。

图2 梅花PmCSL基因染色质开放性与基因功能分析
北京林业大学张启翔教授和郑唐春副教授为该论文通讯作者,李平博士(现为河北农业大学园林与旅游学院教师)为第一作者。本研究在国家重点研发计划(2019YFD1001500)、国家自然科学基金(32071816)和北京市共建专项等项目的资助下完成。
论文链接:https://academic.oup.com/jxb/advance-article/doi/10.1093/jxb/erad027/6992860